• 首页
  • 关于我们
    部门职能 内设机构 联系我们
  • 工作动态
    新闻 活动预告 通知公告
  • 国际合作
    合作伙伴 教育部中 校级中外
  • 教职工公派出国
    规章制度 公派留学 出访交流 因公出国
  • 出国学习
    学位项目 学分项目 短期交流 校际联合 留学感悟 出国信息
  • 外籍专家
    长期外教 短期专家
  • 留学湖美
    学校宣传 招生简章 留学生风 学校英文
  • 港澳台事务
    招生简章
  • 资料下载
    申请表格 各类模板 其他下载
  • 学校首页
首页 > 教职工公派出国 > 因公出国(境)公示 > 正文

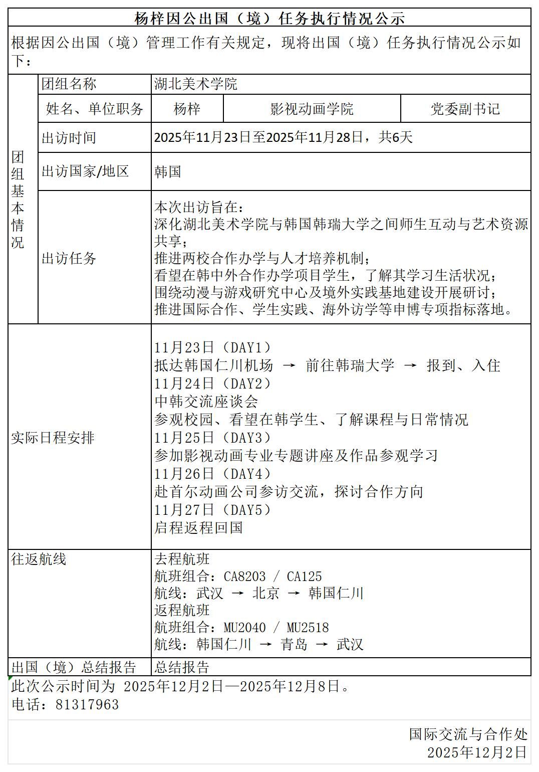
杨梓因公出国(境)任务执行情况公示


上一篇:湖北美术学院教职工因公出国(境)信息公示表(张炼) 下一篇:郝孝飞因公出国(境)任务执行情况公示

版权所有 2012 湖北美术学院 Copyright © 2012 HIFA All Rights Reserved 鄂ICP备05003315号